Role: UX Researcher, UX Designer
Timeline: 12 weeks, 3 Design Sprints
Tools Used: Figma, Jitter, Miro
Client: Freelance
Design Challenge
To design an analytics platform for small–mid e‑commerce teams that replaces scattered, complex tools with a single, intuitive experience, so non-analysts can understand performance, trust the numbers, and act quickly without needing a data team.


The Problem
Small-to-medium e‑commerce businesses struggle to get a fast, trustworthy picture of performance because their data is fragmented across tools and existing analytics products are too complex or opaque. This leads to slow decision-making, low adoption of analytics platforms, and missed opportunities to optimize business needs.


Frustrations Observed Through Primary Research
User Groups
1. Operations Manager – owns day-to-day performance and operations decisions.
2. Marketing Manager – manages campaigns, channels, and ROAS.
3. Founder / Owner – needs a simple, high-level health check and story for stakeholders.
4. Analyst / Data Specialist – sets up data, validates numbers, and supports deeper analysis.
Competitive Audit
Opportunities
Information Architecture & Wireframes
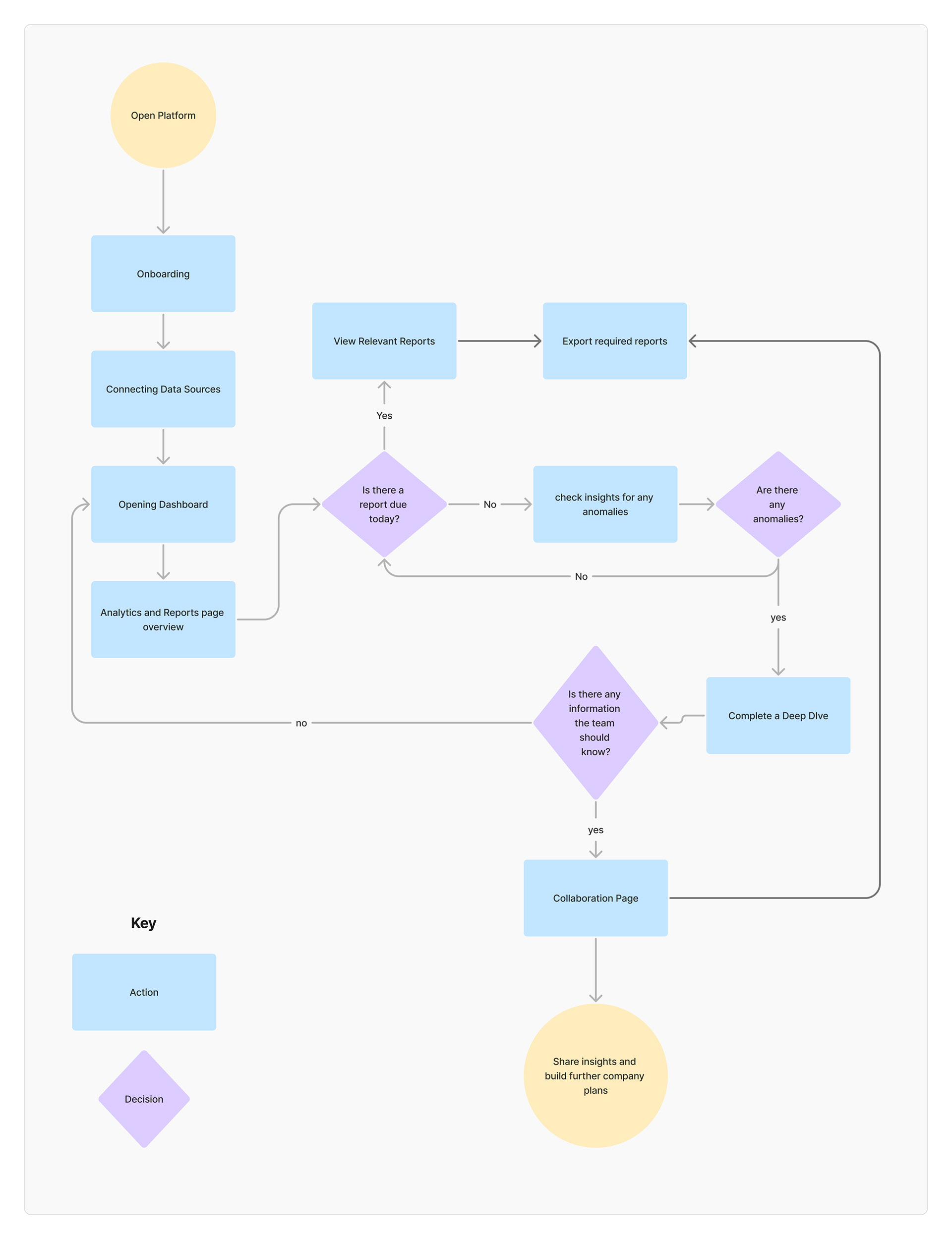
Hi-Fi Prototype
Leveraging the established visual framework from current platforms and insights gathered from primary and secondary research, I developed a hi-fidelity Figma prototype incorporating user's key functional requirements, emhancing the user experience for each user segment.

You may also like

Back to Top